首页
医院概况
互联网医院
互联网医院
六大亮点
线上网络诊间,院内外轻松就医
7天无休专家医生面对面咨询
流程再创新,检查预约缴费,药物配送全流程服务
完整的个人云电子病历,云影像
医护参与的慢病全程管理,医生病友齐交流
随时随地享受全方位幸福医疗服务
省立新闻
行政管理
党团建设
纪检监察
人事专栏
医务管理
护理园地
科研专题
毕业后教育
临床教学
信息管理
临床科室
员工园地
就医指南
出入院须知
您的位置:
首页
>
就医指南
>
出入院须知
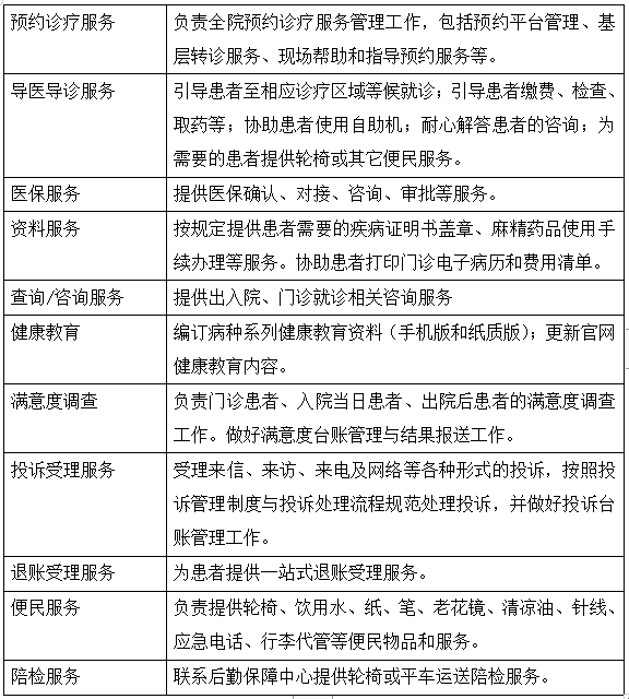
医院服务中心服务项目和内容
发布时间:2023-06-02 07:32 点击数:
就医指南
预约挂号
门诊就医指南
专家出诊信息
检验检查须知
出入院须知
医保、费用政策解读
医院平面图
交通指南
门诊楼层分布图